合肥晓鹰智能科技 http://www.egteks.cn 合肥晓鹰智能科技专注于各类仪器仪表研发,mPower1203是一款高精度直流稳压电源,用于低功耗分析,小巧,便携,电脑端使用Esight工具可以实时分析波形,具有电源供电和电流表双模式,支持二次开发API接口。 Wed, 04 Feb 2026 18:20:03 +0800 zh-CN hourly 1 https://www.s-cms.cn/?v=4.7.5 发展历程 Wed, 04 Feb 2026 18:20:03 +0800 2016年
  • 华为支持全球170多个国家和地区的1,500多张网络的稳定运行,服务全球1/3以上的人口。
  • 华为已在全球部署了超过60张4.5G网络;华为无线家庭宽带解决方案(WTTx),覆盖全球3,000万家庭;华为在超过100个国家累计部署190多张移动承载网络。
  • 华为已在全球获得了170多个云化商用合同;VoLTE和VoWiFi解决方案累计服务于全球110张网络;数字业务云服务平台累计引入超过4,000家合作伙伴,聚合超过60万数字内容和应用。
  • 华为联合500多家合作伙伴为全球130多个国家和地区的客户提供云计算解决方案,共部署了超过200万台虚拟机和420个云数据中心。
  • 华为智慧城市解决方案已应用于全球40多个国家的100多个城市,华为还主笔了9项智慧城市中国国家标准;华为平安城市解决方案已服务于80多个国家和地区的200多个城市,覆盖8亿多人口。
  • 在金融领域,华为全渠道银行解决方案已服务于全球300多家金融机构,包括全球十大银行中的6家;在能源领域,华为全联接电网解决方案已应用于全球65个国家,服务170多个电力客户;在交通领域,华为已与业内60多个合作伙伴开展合作,提供数字城轨、智慧机场等解决方案,服务全球超过22万公里的铁路和高速公路、15家以上客流量超3,000万的机场。
  • 全年智能手机发货量达到1.39亿台,同比增长29%,连续5年稳健增长;全球市场份额提升至11.9%,居全球前三。
2015年
  • 根据世界知识产权组织公布数据,2015年企业专利申请排名方面,华为以3898件连续第二年位居榜首。
  • 华为LTE已进入140多个首都城市,成功部署400多张LTE商用网络和180多张EPC商用网络。
  • 光传送领域,华为与欧洲运营商共同建设了全球首张1T OTN网络,与英国电信合作完成业界最高速率3Tbps光传输现网测试。
  • 发布了全球首个基于SDN架构的敏捷物联解决方案。
  • 发布了全球首款32路x86开放架构小型机昆仑服务器。
  • 智能手机发货超1亿台。华为在全球智能手机市场稳居全球前三,在中国市场份额位居首位(GFK数据)。
2014年
  • 在全球9个国家建立5G创新研究中心。
  • 承建全球186个400G核心路由器商用网络。
  • 为全球客户建设480多个数据中心,其中160多个云数据中心。
  • 全球研发中心总数达到16个,联合创新中心共28个。
  • 在全球加入177个标准组织和开源组织,在其中担任183个重要职位。
  • 2014年,智能手机发货量超过7500万台。
2013年
  • 全球财务风险控制中心在英国伦敦成立,监管华为全球财务运营风险,确保财经业务规范、高效、低风险地运行;欧洲物流中心在匈牙利正式投入运营,辐射欧洲、中亚、中东非洲国家。
  • 作为欧盟5G项目主要推动者、英国5G创新中心(5GIC)的发起者,发布5G白皮书,积极构建5G全球生态圈,并与全球20多所大学开展紧密的联合研究;华为对构建无线未来技术发展、行业标准和产业链积极贡献力量。
  • 400G路由器商用方案得到49个客户的认可并规模投入商用;此外,华为还率先发布了骨干路由器1T路由线卡,以及40T超大容量的波分样机和全光交换网络AOSN新架构。
  • 持续领跑全球LTE商用部署,已经进入了全球100多个首都城市,覆盖九大金融中心。
  • 发布全球首个以业务和用户体验为中心的敏捷网络架构及全球首款敏捷交换机S12700,满足云计算、BYOD、SDN、物联网、多业务以及大数据等新应用的需求。
  • 以消费者为中心,以行践言(Make it Possible)持续聚焦精品战略,其中旗舰机型华为Ascend P6实现了品牌利润双赢,智能手机业务获得历史性突破,进入全球TOP3,华为手机品牌知名度全球同比增长110%。
]]>
公司文化 Wed, 04 Feb 2026 18:20:03 +0800 敢于创新是XX企业的首要特点,就是敢闯敢试、敢想敢干。

XX是全国首家进行城市旧区改造的企业;XX也是全国第一家跨区域发展的房地产企业;XX是全国房地产企业中第一个转型商业地产的企业;XX更是全国首家大规模投资文化产业的企业,XX企业产业集团一成立便成为全国最大。

2、坚守诚信
坚守诚信是XX企业的核心特点。

1990年,XX集团开发的大连民政街小区成为中国东北地区第一个工程质量全优住宅小区;1996年,XX在全国房地产企业中率先推出保护消费者利益的“三项承诺”;2002年,XX在沈阳开发太原街XX广场,由于出售的部分商铺经营效益不好,XX从保护消费者利益出发,决定回购沈阳太原街XX广场所有已售商铺,除退回购房款外还补偿相应利息。XX沈阳退铺在全国引起极大反响,成为全国诚信文化建设的标志性事件。

3、带头环保
XX集团是全国最早推行节能建筑的企业之一。

XX集团所有XX广场和五星级酒店都达到国家星级节能标准,自国家住房和城乡建设部2009年颁布绿色建筑设计标识和运行标识以来,全国获得这两项认证的商业项目绝大多数是XX广场和五星级酒店,遥遥领先其他企业。

4、关爱员工
XX视员工为企业的核心资本,发展成果首先惠及员工,使员工在XX长本事、涨工资、长幸福指数。XX每年投入上亿元用于员工培训,并在廊坊投资7亿元建立了国内一流的XX学院。XX要求所有基层公司自办员工食堂,免费向员工提供一日三餐。XX实行优秀员工度假制度,每年评出的集团优秀员工,给予报销两人往返机票,免费入住各地XX酒店度假。

5、注重慈善
XX成立至今,慈善捐助现金超过37亿元人民币,是中国慈善公益捐助额最多的企业之一。也是唯一七获“中华慈善奖”的企业。

XX集团还倡导人人公益的理念,集团所有员工都成为义工,每人每年至少做一次义工。

6、做到最好
XX有远大愿景,对工作标准要求极高,追求“让一切工作成为精品”。XX只要进入的产业,至少做到中国行业第一,追求世界行业第一。XX是全球最大的电影院线运营商、全球排名第二的不动产企业、全球最大的五星级酒店业主。

7、执行力强
执行力强是XX企业文化的突出特点。一是说到做到。二是算到拿到。XX做项目先算后干,先做规划设计、测算成本后再决定是否投资。项目开发过程实行计划模块化管控,保证项目全程的成本、现金流都在计划管控的范围之内。三是奖罚分明。XX制度奖罚分明,该奖就奖,该罚就罚。

8、弘扬传统
2005年集团推荐学《论语》,全集团开展一年的学习、讨论和演讲。 XX多次聘请著名礼仪专家到企业讲文明礼仪,提高员工综合素质。 XX集团王健林董事长很早就开始进行中国字画收藏,每年举办画展,支持优秀画家发展。

]]>
公司简介 Wed, 04 Feb 2026 18:20:03 +0800 合肥晓鹰智能科技有限公司从2018年开始一直致力于电子产品的功耗测量,功耗分析,功耗诊断为一体的仪器产品开发,专注于最懂工程师的产品。


公司研发的仪器仪表设备已经广泛用于研发测试,外场环境以及工厂自动化生产领域,目前已拓展到全球市场。


公司团队的核心成员已经参与低功耗设备研发超过10年,都具用丰富的低功耗产品和仪器仪表经验,在满足客户对极致性能和稳定性追求的同时,打造易用便携和高性价比的仪器产品。


]]>
功耗测评 | 温湿度传感器AHT20(国产IC) Wed, 04 Feb 2026 18:20:03 +0800 相关应用

温湿度传感器可用于消费品、汽车、自动控制、数据记录器、气象站、家电、湿度调节器、医疗、暖通空调、除湿器、农业、冷链仓储、测试及检测设备、其他相关湿度检测控制等领域项目。

 

参数了解

对于温湿度传感器,我们需要了解下面几个参数的含义:

ü 相对湿度:一般用单位%RH表示。相对湿度是单位体积空气内实际所含的水气密度(用d1 表示)和同温度下饱和水气密度(用d2 表示)的百分比,即%RH = d1/ d2 x 100%。可以表示空气中的绝对湿度与同温度和气压下的饱和绝对湿度的比值,得数是一个百分比,也可以理解成某湿空气中所含水蒸气的质量与同温度和气压下饱和空气中所含水蒸气的质量之比。

ü 温湿度重复率误:表示在规定的重复性和恒定的环境条件下,规定的重复性是多次连续湿度/温度测量的标准偏差(3σ)的3倍。它是对物理传感器输出上的噪声的度量,不同的测量模式允许高/中/低重复性。

ü 分辨率:是指测量数据中所显示的最小量值,不表示精度值。

ü 湿滞回差:表示器件在吸湿和脱湿两种情况下,其感湿特征量的同一数值所指示的环境相对湿度的最大差值。

ü 响应时间:一般表示温湿度阶跃函数达到63%的时间,在25°C和1m/s气流下有效。在应用中的温湿度响应时间取决于传感器的设计。 

ü 长期漂移:一般表示每年的时间,温湿度所产生的的测量数值上的偏移情况。

 

元器件工作模式

温湿度传感器AHT20的工作模式非常的简单,为休眠和测量两个模式,下面就对这两个模式下的电流进行评测。

 

功耗测评

首先,为了保持评测的准确性,我们先用一个电阻负载来验证一下设备测试精度,电阻是0.1%精度的10M电阻,所以电阻的阻值误差我们先可以忽略。

打开功耗分析仪电源mPower1203测试设备,设置1V输出可以看到,在配套的E-sight工具上显示了流过电阻的电流值。理论上1V电压给10M电阻供电,流过的电流100nA,我们实测的值96nA,和理论值相差4nA,基本上设备的电流分辨率和精度都还是不错的

图片1.jpg

接下来我们开始评测温湿度传感器AHT20的相关功耗。

mPower1203测试设备输出设置为3.3V,因为AHT20的供电典型值是3.3V。我们先看一下AHT20规格书中的一些耗流数据。这里,我们主要评测2个电流值,包括:

1. 休眠下的电流,最大值250nA;

2. 测量时的电流,典型值980uA;

图片2.png

评测数据:

我们先将AHT20工作起来,并且观测一下相关的电流。

从下面的电流波形中可以看到实测的休眠下平均电流是61nA,的确在规格书中的最大值250nA的范围内。

图片3.png

又可以从电流波形中可以看到实测的测量时的工作电流是851.565uA,与规格书中的典型值980uA也是基本上是一致。

图片4.png

所评测的测试数据基本上在规格书中的典型值数据的范围内。

最后,需要提一下,在我们进行功耗评测的时候,在和规格书进行对比时,需要了解典型值的含义。一般情况下,规格书上的值都是相对比较保守的,而且典型值是表示正态分布中一个1σ的值,也就是说68.27%的概率是落在典型值左右。换句话说,一个100个测试样本,68.27个样本的测试数据是满足典型值的。


mPower1203是一款稳压直流电源用于低功耗分析,有着Ksight N6705的精度,却比Power monitor更小巧便携。电脑端使用配套的E-sight工具可以实时分析波形,具有电源供电和电流表双模式。

支持linux和windows系统二次开发API接口(提供C#,python,VB,C++等例程),方便工厂和测试环境集成到现有的工具和设备中进行自动化测试。

1678867262155191.png

数据下载链接

链接:https://pan.baidu.com/s/16dZME4yZWVhb_KK4-0FIHg?pwd=src5 

提取码:src5


Esight工具下载链接:
https://pan.baidu.com/s/1FXn4T ... Ditep 
提取码:itep 

]]>
功耗测评 | 温湿度传感器GXHT3X(国产IC) Wed, 04 Feb 2026 18:20:03 +0800 相关应用
温湿度传感器可用于消费品、汽车、自动控制、数据记录器、气象站、家电、湿度调节器、医疗、暖通空调、除湿器、农业、冷链仓储、测试及检测设备、其他相关湿度检测控制等领域项目。

参数了解
对于温湿度传感器,我们需要了解下面几个参数的含义:
相对湿度:一般用单位%RH表示。相对湿度是单位体积空气内实际所含的水气密度(用d1 表示)和同温度下饱和水气密度(用d2 表示)的百分比,即%RH = d1/ d2 x 100%。可以表示空气中的绝对湿度与同温度和气压下的饱和绝对湿度的比值,得数是一个百分比,也可以理解成某湿空气中所含水蒸气的质量与同温度和气压下饱和空气中所含水蒸气的质量之比。
温湿度重复率误差:表示在规定的重复性和恒定的环境条件下,规定的重复性是多次连续湿度/温度测量的标准偏差(3σ)的3倍。它是对物理传感器输出上的噪声的度量,不同的测量模式允许高/中/低重复性。
分辨率:是指测量数据中所显示的最小量值,不表示精度值。
湿滞回差:表示器件在吸湿和脱湿两种情况下,其感湿特征量的同一数值所指示的环境相对湿度的最大差值。
响应时间:一般表示温湿度阶跃函数达到63%的时间,在25°C和1m/s气流下有效。在应用中的温湿度响应时间取决于传感器的设计。 
长期漂移:一般表示每年的时间,温湿度所产生的的测量数值上的偏移情况。

元器件工作模式
温湿度传感器GXHT3X有两种工作转换模式。一种是单次转换模式,另一种是周期转换模式,这个应该很好理解。在这两者转换模式中,都有一个可配参数,就是重复率。重复率越高,转换持续的时间就会越长,功耗也就越高,但是转换的精度也会越高。在周期转换模式中,转换频率越高也会影响功耗和测量时间。
需要注意的是,在使用软件驱动控制这些温湿度传感器器件时,测量时间这个参数需要特别的注意,因为这个涉及到从代码上需要对每次测量之间的给予足够的时间延时。
另外,需要强调一下,发送任何命令之前,需要先发送中断周期测量模式的命令。

功耗测评
首先,为了保持评测的准确性,我们先用一个电阻负载来验证一下设备测试精度,电阻是0.1%精度的10M电阻,所以电阻的阻值误差我们先可以忽略。
打开功耗分析仪电源mPower1203测试设备,设置1V输出。可以看到,在配套的E-sight工具上显示了流过电阻的电流值。理论上1V电压给10M电阻供电,流过的电流是100nA,我们实测的值是96nA,和理论值相差4nA,基本上设备的电流分辨率和精度都还是不错的。
/uploads/fox/03105943_0.jpg


接下来我们开始评测温湿度传感器GXHT3X的相关功耗。
将mPower1203测试设备输出设置为3.3V,因为GXHT3X的供电是3.3V。我们先看一下GXHT3X规格书中的一些耗流数据。这里,我们主要评测几组电流值,包括:
1.单次转换模式,每秒转换一次,重复率设置为低条件下的平均电流,典型值1.7uA;
2.测量时的工作电流,典型值600uA;
3.单次转换模式下,休闲状态时的电流,典型值200nA;
4.周期转换模式下,休闲状态时的电流,典型值45uA;

图片2.jpg



评测数据:
1.我们先设置GXHT3X为工作在单次转换模式,每秒转换一次,重复率设置为低,并且观测一下相关的电流。我们从电流波形中可以看到实测的平均电流是2.678uA,与规格书中的典型值1.7uA相差并不大。

图片3.png



2.继续分析这个电流波形,我们展开一个电流峰,这也是GXHT3X测量时的工作电流。我们从电流波形中可以看到实测的工作电流是874.079uA,规格书中的典型值是600uA。而且波形中一次测量的持续时间是2.736ms,与规格书中的典型值2.5ms也是比较接近的。

图片4.png


图片5.png



3.继续分析这个电流波形,我们测试一下波形中,电流脉冲之间的底部电流,这也是GXHT3X在单次转换模式下的休闲状态电流。我们从电流波形中可以看到实测的电流是101nA,与规格书中的典型值是200nA相比也是在一个数量级。

图片6.png



4.我们将GXHT3X设置为工作在周期转换模式,设置的频率是1s一次,观测一下相关的电流。电流波形中的电流脉冲之间的底部电流,这也是GXHT3X在周期转换模式下的休闲状态电流。从电流波形中可以看到实测的电流是53.612uA,与规格书中的典型值是45uA相比相差不大。另外,一次测量的工作电流是856.61uA,工作持续时间是2.524ms的样子。

图片7.png


图片8.png



所评测的测试数据基本上在规格书中的典型值数据的范围内。
最后,需要提一下,在我们进行功耗评测的时候,在和规格书进行对比时,需要了解典型值的含义。一般情况下,规格书上的值都是相对比较保守的,而且典型值是表示正态分布中一个1σ的值,也就是说68.27%的概率是落在典型值左右。换句话说,一个100个测试样本,68.27个样本的测试数据是满足典型值的。
 
mPower1203是一款稳压直流电源用于低功耗分析,有着Ksight N6705的精度,却比Power monitor更小巧便携。电脑端使用配套的E-sight工具可以实时分析波形,具有电源供电和电流表双模式。
支持linux和windows系统二次开发API接口(提供C#,python,VB,C++等例程),方便工厂和测试环境集成到现有的工具和设备中进行自动化测试。

/uploads/fox/03105943_1.png
数据下载链接:
链接:https://pan.baidu.com/s/1saVlb ... Dpvbw 
提取码:pvbw
 
Esight工具下载链接:
https://pan.baidu.com/s/1FXn4T ... Ditep 
提取码:itep 


]]>
mPower1203上位机Esight工具简介 Wed, 04 Feb 2026 18:20:03 +0800 mPower1203上位机Esight工具简介

]]>
功耗测评 | 温湿度传感器SHT30-DIS Wed, 04 Feb 2026 18:20:03 +0800 相关应用
温湿度传感器可用于消费品、汽车、自动控制、数据记录器、气象站、家电、湿度调节器、医疗、暖通空调、除湿器、农业、冷链仓储、测试及检测设备、其他相关湿度检测控制等领域项目。

参数了解
对于温湿度传感器,我们需要了解下面几个参数的含义:
相对湿度:一般用单位%RH表示。相对湿度是单位体积空气内实际所含的水气密度(用d1 表示)和同温度下饱和水气密度(用d2 表示)的百分比,即%RH = d1/ d2 x 100%。可以表示空气中的绝对湿度与同温度和气压下的饱和绝对湿度的比值,得数是一个百分比,也可以理解成某湿空气中所含水蒸气的质量与同温度和气压下饱和空气中所含水蒸气的质量之比。
温湿度重复率误差:表示在规定的重复性和恒定的环境条件下,规定的重复性是多次连续湿度/温度测量的标准偏差(3σ)的3倍。它是对物理传感器输出上的噪声的度量,不同的测量模式允许高/中/低重复性。
分辨率:是指测量数据中所显示的最小量值,不表示精度值。
湿滞回差:表示器件在吸湿和脱湿两种情况下,其感湿特征量的同一数值所指示的环境相对湿度的最大差值。
响应时间:一般表示温湿度阶跃函数达到63%的时间,在25°C和1m/s气流下有效。在应用中的温湿度响应时间取决于传感器的设计。 
长期漂移:一般表示每年的时间,温湿度所产生的的测量数值上的偏移情况。

元器件工作模式
温湿度传感器SHT30-DIS有两种工作转换模式。一种是单次转换模式,另一种是周期转换模式,这个应该很好理解。在这两者转换模式中,都有一个可配参数,就是重复率。重复率越高,转换持续的时间就会越长,功耗也就越高,但是转换的精度也会越高。在周期转换模式中,转换频率越高也会影响功耗和测量时间。
需要注意的是,在使用软件驱动控制这些温湿度传感器器件时,测量时间这个参数需要特别的注意,因为这个涉及到从代码上需要对每次测量之间的给予足够的时间延时。
另外,需要强调一下,发送任何命令之前,需要先发送中断周期测量模式的命令。

功耗测评
首先,为了保持评测的准确性,我们先用一个电阻负载来验证一下设备测试精度,电阻是0.1%精度的10M电阻,所以电阻的阻值误差我们先可以忽略。
打开功耗分析仪电源mPower1203测试设备,设置1V输出。可以看到,在配套的E-sight工具上显示了流过电阻的电流值。理论上1V电压给10M电阻供电,流过的电流是100nA,我们实测的值是96nA,和理论值相差4nA,基本上设备的电流分辨率和精度都还是不错的。

图片1.jpg


 
接下来我们开始评测温湿度传感器SHT30-DIS的相关功耗。
将mPower1203测试设备输出设置为3.3V,因为SHT30-DIS的供电是3.3V。我们先看一下SHT30-DIS规格书中的一些耗流数据。这里,我们主要评测几组电流值,包括:
1.单次转换模式,每秒转换一次,重复率设置为低条件下的平均电流,典型值1.7uA;
2.测量时的工作电流,典型值600uA;
3.单次转换模式下,休闲状态时的电流,典型值200nA;
4.周期转换模式下,休闲状态时的电流,典型值45uA;

图片2.png


 
评测数据:
1.我们先设置SHT30-DIS为工作在单次转换模式,每秒转换一次,重复率设置为低,并且观测一下相关的电流。我们从电流波形中可以看到实测的平均电流是1.124uA,与规格书中的典型值1.7uA相差并不大。

图片3.png



2.继续分析这个电流波形,我们展开一个电流峰,这也是SHT30-DIS测量时的工作电流。我们从电流波形中可以看到实测的工作电流是390.419uA,规格书中的典型值是600uA。而且波形中一次测量的持续时间是2.719ms,与规格书中的典型值2.5ms也是比较接近的。

图片4.png


图片5.png



3.继续分析这个电流波形,我们测试一下波形中,电流脉冲之间的底部电流,这也是SHT30-DIS在单次转换模式下的休闲状态电流。我们从电流波形中可以看到实测的电流是83nA,与规格书中的典型值是200nA相比也是在一个数量级。

图片6.png



4.我们将SHT30-DIS设置为工作在周期转换模式,设置的频率是1s两次,观测一下相关的电流。电流波形中的电流脉冲之间的底部电流,这也是SHT30-DIS在周期转换模式下的休闲状态电流。从电流波形中可以看到实测的电流是37.09uA,与规格书中的典型值是45uA相比相差不大。另外,一次测量的工作电流是461.15uA,工作持续时间是2ms的样子。

图片7.png


图片8.png



所评测的测试数据基本上在规格书中的典型值数据的范围内。
最后,需要提一下,在我们进行功耗评测的时候,在和规格书进行对比时,需要了解典型值的含义。一般情况下,规格书上的值都是相对比较保守的,而且典型值是表示正态分布中一个1σ的值,也就是说68.27%的概率是落在典型值左右。换句话说,一个100个测试样本,68.27个样本的测试数据是满足典型值的。
 
mPower1203是一款稳压直流电源用于低功耗分析,有着Ksight N6705的精度,却比Power monitor更小巧便携。电脑端使用配套的E-sight工具可以实时分析波形,具有电源供电和电流表双模式。
支持linux和windows系统二次开发API接口(提供C#,python,VB,C++等例程),方便工厂和测试环境集成到现有的工具和设备中进行自动化测试。

4个二维码.png


 
数据下载链接:
链接:https://pan.baidu.com/s/1QICx_ ... D26p9 
提取码:26p9
 
Esight工具下载链接:
https://pan.baidu.com/s/1FXn4T ... Ditep 
提取码:itep 


]]>
功耗测评 | STM32F103C8T6 Wed, 04 Feb 2026 18:20:03 +0800 相关应用
STM32F103C8T6 MCU越来越广泛的应用在生产生活的各个领域,外接丰富的传感器、功能模块、通信模块、显示存储等可以形成各种可样的产品项目应用。对于功耗要求比较高的产品,一般会选择STM32L系列的MCU,但是从功耗的评测角度,逻辑上是基本相似的。
在很多应用场合中都对电子设备的功耗要求非常苛刻,如某些传感器信息采集设备,仅靠小型的电池提供电源,要求工作长达数年之久,且期间不需要任何维护。由于智能穿戴设备的小型化要求,电池体积不能太大导致容量也比较小,所以也很有必要从控制功耗入手,提高设备的续航时间。其实,只要是涉及到便携式的产品,都免不了要使用电池作为电源,否则,如果还是需要接一个插头使用市电来供电的话,那就无法称之为便携式了,比如手机、运动手环、蓝牙耳机、智能手表等都是类似的。所以控制功耗和提高产品的续航时间就显得尤为重要。
目前针对STM32F103C8T6等系列单片机而言,比较常用的低功耗模式是停止模式和待机模式。
当使用待机模式时,在实际应用中,通常会有一个开关机的按键(PA0),如果用户按下按键的话,就会开机或者关机,开机对应的就是唤醒,而关机对应的就是待机(类似于手机的开关机按键)。在此过程中,电池会一直给单片机的3.3V电源供电,也就是说,单片机一直都是有电的,但是它的所有外设以及时钟都处于关闭状态,之所以还要给单片机供电,只是为了在用户按下按键时检测PA0的上升沿而已,如果不给单片机供电的话,那么还怎么检测呢?检测不了。
当使用停止模式时,我们先看一个问题:理论上待机模式的功耗远比停止模式要低,为什么还要选择停止模式呢?通常是这样的,一个便携式的系统,除了考虑按键开关机外,还需要考虑给电池充电的时候往往需要显示一些充电的信息(现在的手机充电就是这样的),如果是在开机状态下充电的话完全没有问题。但是,如果是在关机状态下充电呢?肯定就需要单片机能够自己唤醒自己(不需要用户按下PA0),然后才有可能显示充电的信息(比如手机关机状态下接通电源后,可以自动显示充电的动画)。
是否可以实现不按下PA0就实现唤醒功能吗?当然可以,只需要在硬件上做一些改动即可。
比如,将充电口的电压降压后跟PA0相连,这样只要充电口在充电,PA0必定会出现一个从低到高的脉冲,这样就可以唤醒了。但这种情况下,软件层面上又不好区分PA0的上升沿是由于充电造成的,还是由于用户按下按键造成的。所以,这个时候就需要考虑选择停止模式了,开关机按键接到一个引脚,充电口接到另外一个引脚,两个引脚都配置为外部中断,两个引脚也都可以唤醒单片机,分开了不同的信号电平,这样子,在软件上就可以很容易地判断。
实际上也有另一种改进方式,就是在硬件上实现一个脉冲电路,可以用一个简单的RC延时电路,就是说充电口的电平再经过一个RC电路以后,出来的就不会一直是高电平,而只是一个脉冲了,再把这个脉冲信号接到PA0引脚,这个时候插入充电口和按下PA0就都会在PA0上出现一个脉冲了。软件上,可以利用长按开机,再长按关机的机制来进行判别,如果PA0仅仅只是出现一个上升沿并且检测到充电芯片正在充电,此时就是充电口插入了,唤醒单片机且显示充电效果即可。
 
工作模式
我们先了解一下STM32F103C8T6单片机的几种工作模式。按功耗从高到低排列,STM32F103C8T6具有运行(Run)、睡眠(Sleep)、停止(Stop)和待机(Standby)四种工作模式。在这四种模式下,后面三种是当STM32F103C8T6的内核不在需要运行时,可以选择的几种模式,当单片机在工作时,则是运行模式。
 
运行模式
这里我们不多说运行模式,因为当STM32F103C8T6在上电复位后,即处于了运行模式,这种情况下,单片机自动运行程序。只由当我们不需要内核也就是所谓的Cortex-M3继续运行时,我们就可以选择让芯片进入睡眠、停止和待机这三种模式,来让芯片降低功耗。功耗的降低会减少芯片的发热以及能够保证可靠性增加。
 
 
 
睡眠模式
当STM32F103C8T6在运行过程中,内核也就是所谓的Cortex-M3遇到WFE(等待中断)或者WFI(等待事件)指令时会停止内部时钟,停止程序执行。尽管Cortex-M3停止工作,但是其外设仍在继续工作,直到某个外设产生事件或者中断时,内核将会被唤醒,退出睡眠模式。在睡眠模式中,仅关闭了内核时钟,内核停止运行,但其片上外设,Cortex-M3核心的外设全都还照常运行,在软件上表现为不再执行新的代码。这个状态会保留睡眠前的内核寄存器、内存的数据。唤醒后 ,若由中断唤醒,先进入中断,退出中断服务程序后,接着执行 WFI指令后的程序;若由事件唤醒,直接接着执行 WFE 后的程序。基本上无唤醒延迟。

2.png


3.png


 
  
这里补充说明一件事:Cortex-M3是一个32位的内核,在传统的单片机领域中,有一些不同于通用32位CPU应用的要求。在工控领域,用户要求具有更快的中断速度,Cortex-M3采用了Tail-Chaining中断技术,完全基于硬件进行中断处理,最多可减少12个时钟周期数,在实际应用中可减少70%中断。
 
停机模式
若用户将Cortex-M3处理器的电源控制寄存器(Cortex Power Control Register,Cortex_PCR)中的SLEEPDEEP位置位,然后将STM32F103C8T6电源控制寄存器(STM32 Power Control Register.STM32 PCR)中的PDDS(Power Down Deep Sleep)位清除,就完成了STM32F103C8T6停机模式的设置。
当停机模式设置完毕后,CPU一旦遇到WFI或WFE指令就会停止工作,HSI和HSE也进人关闭状态。但Flash和SRAM将会继续保持电源供应,所以此时STM32F103C8T6的所有工作状态仍然是保留着的。和睡眠模式一样,停机模式也可以通过外设中断唤醒,然面在停机模式下,除了外部中断控制单元,所有设备的时钟都被禁止了,只能通过在GPIO引脚上产生电平边沿触发外部中断的方式来将STM32从停机状态下唤醒。
需要注意的是,外部中断通道除了与GPIO连接,还和RTC时钟的报警事件连接,加之RTC的计数时钟并非来源于STM32F103C8T6的设备总线(而是直接来自于LSI或LSE),因此还可以使用RTC模块实现定时将STM32F103C8T6从停机状态中唤醒。
在停止模式中,相对于休眠模式进一步关闭了其它所有的时钟,于是所有的外设都停止了工作,但由于其 1.2V 区域的部分电源没有关闭,还保留了内核的寄存器、内存的信息,所以从停止模式唤醒,并重新开启时钟后,还可以从上次停止处继续执行代码。唤醒后,若由中断唤醒,先进入中断,退出中断服务程序后,接着执行 WFI指令后的程序;若由事件唤醒,直接接着执行 WFE 后的程序。停止模式唤醒后,STM32F103C8T6会使用 HSI(HSI为8M)作为系统时钟。所以,有必要在唤醒以后,在程序上重新配置系统时钟,将时钟切换回HSE。唤醒延迟基本上是 HSI振荡器的启动时间,若调压器工作在低功耗模式,还需要加上调压器从低功耗切换至正常模式下的时间,若FLASH工作在掉电模式,还需要加上 FLASH 从掉电模式唤醒的时间。

4.png


 
顺便提一下,HSI振荡器与HSE的区别就在于一个是内部的时钟源,一个是外部的时钟源。HSI 时钟信号由内部16 MHz RC 振荡器生成,可直接用作系统时钟,或者用作PLL 输入。HSI RC 振荡器的优点是成本较低(无需使用外部组件)。此外,其启动速度也要比HSE 晶振块,但即使校准后,其精度也不及外部晶振或陶瓷谐振器。
 
待机模式
若将STM32F103C8T6电源控制寄存器中的SLEEP位进行置位,再将STM32_PCR中的PDDS位进行置位,这样,单片机则进入待机模式。
若要唤醒待机模式,有多种方式进行唤醒,分别位:RTC的闹钟事件、NRST的外部引脚复位、独立看门狗(IWDG)所产生的复位信号,以及PA0引脚上所产生的一个上升沿,但是若要是要该引脚所产生的上升沿来唤醒单片机,则必须事先设置为唤醒引脚功能。待机模式是STM32F103C8T6的最低功耗模式。当进入待机模式后,所有的SRAM数据、Cortex-M3处理器的寄存器和STM32F103C8T6的寄存器内容都将会被清零,效果等同于硬件复位。

5.png


6.png


 
 
功耗测评
首先,为了保持评测的准确性,我们先用一个电阻负载来验证一下设备测试精度,电阻是0.1%精度的100K电阻,所以电阻的阻值误差我们先可以忽略。
打开功耗分析仪电源mPower1203测试设备,设置3.3V输出。可以看到,在配套的E-sight工具上显示了流过电阻的电流值。理论上是33uA,我们实测的值和理论值相差几十个nA,所以基本上设备的电流精度可以达到千分之一以内的精度。

7.png


 
   现在开始评测STM32F103C8T6单片机的几种模式下的休眠功耗。
 
睡眠模式
我们从STM32F103C8T6单片机的规格书中,可以看到使用外部时钟,在主频为72MHz和48MHz,所有外设都关闭的情况下,功耗典型值约为5.5mA和3.9mA,我们围绕这两个值进行测试评估。

8.png


 
 
经测试和波形分析:
图1:主频为72MHz@关闭所有外设,睡眠功耗为5.889mA;

9.png


图2:主频为48MHz@关闭所有外设,睡眠功耗为4.175mA;

10.png


  
测试数据基本符合规格书中的典型值数据。从这个数据中我们可以了解到,当一个产品需要进行优化功耗时,在某些场合下,可以通过降低主频的方式来得到目标功耗。
 
停机模式
从STM32F103C8T6单片机的规格书中,可以看到,供电输出3.3V,停机模式下有两种情况。一种是调压器处于运行模式,对应的功耗典型值为24uA;另一种是调压器处于低功耗模式,对应的功耗典型值为14uA。我们围绕这两个值进行测试评估。

11.png


 
经测试和波形分析:
图3:调压器处于运行模式,停机功耗为23.042uA;

12.png


图4:调压器处于低功耗模式,停机功耗为12.857uA;

13.png


  
测试数据基本符合规格书中的典型值数据。在配置STM32F103C8T6单片机进入停机模式时,特别需要注意一点,就是外部接8M晶振的管脚需要配置成普通GPIO,且也需要配置成模拟输入的方式。
 
待机模式
从STM32F103C8T6单片机的规格书中,可以看到,供电输出3.3V,待机模式下有三种情况。这三种情况分别对应的功耗的典型值约为3.4uA、3.2uA以及2uA。我们围绕这三个值进行测试评估。

14.png


 
经测试和波形分析:
图5:内部RC和独立看门狗均开启状态,待机功耗为2.912uA;

15.png


图6:内部RC开启,独立看门狗关闭状态,待机功耗为2.702uA;

16.png


图7:内部RC和独立看门狗均关闭状态,且低速振荡器和RTC均关闭,待机功耗为1.62uA;

17.png


 
测试数据基本符合规格书中的典型值数据。
最后,需要提一下,在我们进行功耗评测的时候,在和规格书进行对比时,需要了解典型值的含义。一般情况下,规格书上的值都是相对比较保守的,而且典型值是表示正态分布中一个1σ的值,也就是说68.27%的概率是落在典型值左右。换句话说,一个100个测试样本,68.27个样本的测试数据是满足典型值的。
 
 
mPower1203是一款稳压直流电源用于低功耗分析,有着Ksight N6705的精度,却比Power monitor更小巧便携。电脑端使用配套的E-sight工具可以实时分析波形,具有电源供电和电流表双模式。
支持linux和windows系统二次开发API接口(提供C#,python,VB,C++等例程),方便工厂和测试环境集成到现有的工具和设备中进行自动化测试。

18.png


19.png


 
数据下载链接:
链接:https://pan.baidu.com/s/1NZhOT ... Ds889 
提取码:s889
 
Esight工具下载链接:
https://pan.baidu.com/s/1FXn4T ... Ditep 
提取码:itep 


]]>
Kerinele rase Wed, 04 Feb 2026 18:20:03 +0800 工作经历和成果:

南中国百佳早期的金牌店长,先后在百佳、华润万家、农产品民润超市、中国海王星辰连锁药业,东莞光大贸易公司等担任营运经理,营运总监和副总经理等中、高级管理职位。

 

成功案例和客户:

15年零售行业工作和管理经验,先后在著名零售企业-百佳超级市场、华润万家、民润、海王星辰、东莞光大等担任营运经理,营运总监和副总经理管

]]>
Christean Wed, 04 Feb 2026 18:20:03 +0800 陈老师

著有小说等畅销书。

1995年,加入IBM担任销售顾问,负责电信行业销售;

1998年,担任公司销售主管,负责北方地区销售;

2000年,作为资深培训主管,管理中国区培训部门,负责约六百名销售人员、近两千名员工和三百多名中层管理者的学习和发展。

2002年开始,在清华大学职业经理训练中心、北京大学经济管理学院、等机构主讲销售培训课程,同时为联想电脑、中国移动、诺基亚、中兴通信等大型企业以及中小企业提供培训和咨询服务。

2003中国十大杰出管理培训师之一,培训在线内训团高级讲师 。

培训机构认证讲师,拥有十二 年以上在IBM、计算机等公司的销售、销售主管、培训、顾问咨询方面的经验,国内知名的销售管理专家。

]]>
Jennifer Wed, 04 Feb 2026 18:20:03 +0800 专长领域:

《做最好的自己/职业化职业素养职业心态》

《快乐工作(压力与情绪管理)》

《魅力女性美丽人生(女性专题)》

《银行客户服务/服务营销/大堂经理系列》

《五福临门——弟子规与人生修养》

《银行服务/营销系列课程》

《银行标杆网点及网点转型建设项目》

《电力营业厅优质服务建设项目》

《礼仪系列(商务礼仪/服务礼仪/政务礼仪/地产销售礼仪/医护礼仪)》

 

工作经历和成果:

曾任职餐饮管理企业总部人力资源管理与培训中心

赴日研修客户服务体系、培训体系、知识管理体系建设

资深行业专业专家

为多家企业做客户服务体系的建设

为多家咨询顾问机构客座培训讲师

获中国经营连锁协会首批连锁加盟企业特许总部培训经理资格

]]>
John Doe Wed, 04 Feb 2026 18:20:03 +0800 先后毕业于华南工学院无线电技术专业,获工学学士;北京师范大学哲学专业,获硕士课程进修证书;新加坡国立大学工商管理专业,获工商管理硕士;爱尔兰欧洲大学海外部,获工商管理博士,2003年入南京大学商学院企业管理博士后。

 

曾到美国史丹佛大学、新南威尔斯大学、澳大利亚悉尼大学、澳洲国立大学、新加坡国立大学、香港浸会大学、中文大学等学习与访问。

历任华南理工大学工商管理学院副院长、经济与贸易学院执行院长、教授、博士生导师,南京大学博士后。现任闽江学院新华都商学院副院长及创业MBA项目主任,同时担任南京大学外聘教授、厦门大学客座教授、北京大学客座研究员、新加坡国立大学现代企业管理课程客座教授、澳洲国立大学国际管理硕士课程客座教授。

 

刘教授为中国企业形象战略评审专家。2013年5月22日,新希望六和股份有限公司宣布,刘教授为联席董事长兼首席执行官、《中国大百科全书》经济卷主编、《北大商业评论》副主编、广东省政府经济研究中心特约研究员、广东省企业管理协会常务理事、广东省企业文化协会副会长、广东省精神文明协会常务理事、广东省伦理学会理事、汇名家网特约讲师。

10多年来,致力于中外企业的组织与文化研究,更为关注的是中国本土企业的成长模式,不断地把理论、教学和企业管理的实践相结合,致力于为管理教育界、企业界和咨询界寻找结合点──她是集教授、企业家、作家于一体的传奇女性。

]]>
怎样才能成为一个优秀的产品经理 Wed, 04 Feb 2026 18:20:03 +0800 怎样才能成为一个优秀的产品经理

]]>
技术总监/经理-高薪急招网络施工经验驾照 Wed, 04 Feb 2026 18:20:03 +0800 1、负责网络及其设备的维护、管理、故障排除等日常工作,确保公司网络日常的正常运作;
2、负责公司办公环境的软硬件和桌面系统的日常维护;
3、维护和监控公司局域网、广域网,保证其正常运行,确保局域网、广域网在工作期间内安全稳定运行;
4、安装和维护公司计算机、服务器系统软件和应用软件,同时为其他部门提供软硬件技术支持;
5、解决排除各种软硬件故障,做好记录,定期制作系统运行报告;
6、维护数据中心,对系统数据进行备份。
任职资格:
1、通信、电子工程、自动化、计算机等相关专业,大专或以上学历,1年以上网格系统与IT系统维护工作经验;
2、熟悉和掌握各种计算机软硬件,可独立进行安装、调试及故障排除;
3、精通局域网的维护及网络安全知识,可熟练进行局域网的搭建和网络设备的基本维护和故障处理;
4、熟练运用WINDOWS、server20002003等对服务器进行维护与管理;]]>
分公司行政副总 Wed, 04 Feb 2026 18:20:03 +0800 1.组织制度建设
2.团队建设
3.企业文化建设
4.人事行政管理
5.党建、工会管理
6.其它工作
任职要求:
1、30岁及以上;大专学历;行政管理、企业管理等相关专业。
2、熟悉企业管理、人力资源管理、项目管理、施工管理等方面知识;熟悉相关法律法]]>
销售代表-房地产储备经理月薪过万 Wed, 04 Feb 2026 18:20:03 +0800 岗位职责:1、负责客户的接待、咨询工作,为客户提供专业的房地产置业咨询服务;
2、陪同客户看房,促成二手房买卖或租赁业务;
3、负责公司房源开发与积累,并与业主建立良好的业务协作关系。
任职资格:聚起平凡人,共筑创道梦。底薪1500+提成+开单奖+精英奖+报销端口奖+业绩前十奖+销售冠军奖+月薪过万不是梦
工作时间:XXXX房地产综合服务有限公司,成立于2008年11月,已由原来的一家店发展成为现在的30家店,销售团队由原来的几人发展到现在的400人左右。现有业务部、按揭部、行政部、人事部、财务部、网络部。总部在黄金国际的德泰堂国际商务中心,占地300平
XX地产是国内首家推出720度全景微看房新体验的房地产销售公司,开启了房产销售的全新模式。
公司斥巨资研发并打造了一个集二手房、新房、海景房、装修家居于一体的综合性门户网站,实现了线上推广与线下销售相结合的营销共同体模式。同时组建了一支集技术与网络服务于一体的专业网络团队。
公司配备了专业的按揭部门,具有资深工作资质的按揭专员十余名,与各大银行及房管单位有效对接并有着长期稳定的合作,为业务部及广大客户的后续工作及手续办理提供了强有力的支持和帮助。]]>
资料下载-产品报价 Wed, 04 Feb 2026 18:20:03 +0800 文件名称:产品报价表

文件大小:97K

上传时间:2016-11-21

文件说明:代理商专用,文件中有详细的产品报价以及代理商成本价,有意向的伙伴可以加盟代理!

附件:

/kindeditor/attached/file/20161121/20161121092763446344.xlsx

]]>
Esight用户手册 Wed, 04 Feb 2026 18:20:03 +0800 文件名称:Esight&mPower1203U用户手册v1.1

文件大小:1.66M

上传时间:2025-12-05

文件说明:Esight&mPower1203U用户手册v1.1

附件:

Esight用户手册.pdf

]]>
Esight工具 Wed, 04 Feb 2026 18:20:03 +0800 文件名称:Esight

文件大小:9.9M

上传时间:2025-11-22

文件说明:mPower系列产品配套上位机功耗分析工具

附件:

Esight.rar

------------------------------------------

Esight软件工具使用简要说明

1.电脑解压Esightx.x.x.x.rar

2.工具免安装,直接打开文件夹中Esight.exe快捷方式即可,打开工具可能比较慢,请耐心等待一会

3.mPower上电,Esight软件会自动识别mPower设备,如果没有自动识别请点击左下角"Offline"手动选择对应端口连接设备。

4.如果需要供电则选择Function选项为Power,如果用作电流表则选择Ampere。

5.国内用户,默认可以将界面语言设置为中文(Tools->Language)

6.电源供电(0.6-13.5V可调)和电流表双模式,30nA-8A无缝量程

7.支持过流/过压/短路保护

8.支持二次开发功能定制化服务

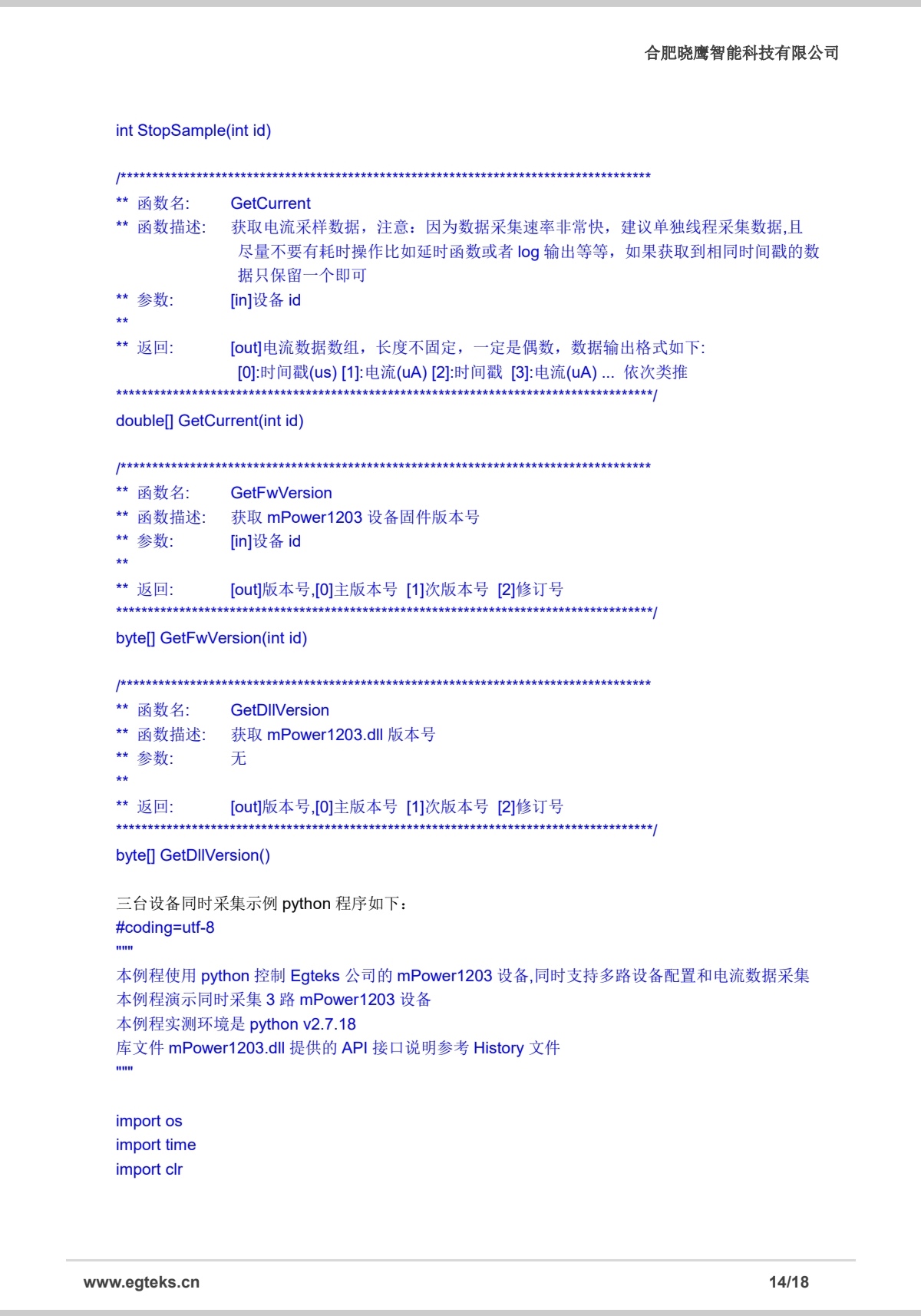
9.支持linux(含x86/x64/Arm架构),Macos(含M1/M2)和windows系统二次开发接口API(提供C#,python,VB,C++等例程),方便工厂和测试环境集成到现有的工具和设备中

10.支持双波形同时回放和偏移设置,方便对比测试

11.支持波形文件长时间挂机存储

12.波形支持北京时间戳显示,方便查看任意功耗点的实际测试时间

13.支持数据导出为txt格式或者将第三方功耗数据转换为egk格式,方便用Esight工具回放查看

14.支持限流,触发和定时采集功能

15.Esight工具支持任意拖拽,缩放,选框等操作,使用便捷


Esight工具快捷键:

1.快捷键的熟练使用对波形分析等日常操作非常方便,快捷键和大部分工具软件类似,支持拖拽,移动,缩放,矩形选定区域等等

2.快捷键如下:

  • 鼠标滚轮:同时缩放时间和电流轴

  • Shift+鼠标滚轮:同时缩放时间和电流轴

  • 波形区域支持鼠标拖拽和缩放和矩形框放大

  • Shift+鼠标滚轮:只缩放时间轴

  • Ctrl+鼠标滚轮:只缩放电流轴

  • 坐标轴支持鼠标拖拽和缩放

  • 双击鼠标恢复所有拖拽和缩放操作到原始状态

  • 参数配置输入框,输入后需要按回车键配置生效


快捷键示意图:

快捷键.png


]]>
usb驱动 Wed, 04 Feb 2026 18:20:03 +0800 文件名称:usb驱动

文件大小:1M 

上传时间:2023-03-15

文件说明:mPower设备驱动,适用于win7/win8,最新win10及其以上系统无需安装驱动

附件:

usb驱动

]]>
SDK Wed, 04 Feb 2026 18:20:03 +0800 文件名称:SDK

文件大小:50.8M

上传时间:2025-08-08

文件说明:支持linux,苹果Mac os和windows系统二次开发API接口(提供C#,python,VB,C++,Labview等例程),方便工厂和测试环境集成到现有的工具和设备中进行自动化测试


关于linux系统说明:

1.libmpower.so用于linux系统发行版

linux发行版中,无需安装驱动,插入设备后通过下面命令查看电源设备:

ls /dev/ttyACM*

例如:/dev/ttyACM0


2.libmpowerArmV8.so用于ARMv8架构的linux系统,无需安装驱动,例如树莓派4b,鲁班猫lubancat-2n等所有ARMv8架构的linux系统

ls /dev/ttyACM*

例如:/dev/ttyACM0


3.libmpowerForMac.so用于苹果Mac OS系统(intel芯片)

libmpowerForMacM1.so用于苹果Mac OS系统(m1/m2芯片)

Mac OS中,无需安装驱动,插入设备后通过下面命令查看电源设备:

ls /dev/tty.*

例如:/dev/tty.usbmodem6_____0GF7_b_C1


附件:

SDK.rar

]]>
斥资3.5亿 亨得利首次布局XX钟表业 Wed, 04 Feb 2026 18:20:03 +0800   在香港挂牌上市的亨得利控股有限公司,看好国内中高档钟表品牌及大陆客的市场,以其集团旗下专门销售世界顶级手表的“三宝名表(ELEGANT)”品牌,在台北开设全台首间旗舰店。这也是亨得利集团在大中华区开设的第20间三宝名表店。
  亨得利集团主席兼总裁张瑜平昨(24)日表示,在大陆及香港,亨得利都居于领先的地位,去年进入台湾市场,昨天成立旗舰店,抢攻高端的腕表品牌消费市场。
  他认为,台湾销售顶级名表具有服务面的软实力,大陆的客人到台湾的表店消费,除了有更多品牌的选择外,回到大陆后也能享有亨得利集团提供的售后服务,港、澳、台将是亨得利未来发展的重心。
  据了解,看好国内顶级钟表收藏家的实力,亨得利预计今年还要在台北市新增一间三宝名表,接着就是要抢进台中市场。
  随着大陆客来台的人数增加,让亨得利集团相当看好台湾钟表市场的前景,去年首次进入台湾市场,于高雄大立精品、高雄汉神巨蛋开设在大陆腕表居龙头地位的瑞士钟表品牌欧米茄专卖店。
  全球最大钟表集团斯沃其瑞表集团(SWATCH GROUP)及全球最大精品集团LVMH,都是亨得利的股东。
]]>
我国电子企业如何应对金融危机? Wed, 04 Feb 2026 18:20:03 +0800     为了应对当前的金融危机,我国不少电子企业采取了以下的妙招。  
    现今中国市场已成为世界上潜力最大的市场,其容量很大。特别是为扩大内需,中央政府出资4万亿元人民币并提出了扩大内需的十项措施。这为我国中小外贸企业(也包括电子中小外贸企业)转向国内市场提供条件。我国不少出口遇到暂时困难的中小电子外贸企业迅速调整经营方向,调整产品结构,大量生产国内市场需要的电子产品,如消费电子生产企业、手机厂商转大量向国内市场;另外,目前开展的电子产品下乡运动,对缓解中小企业的危机起到了很大的的作用;与此同时,还进行了外贸产品转内销的活动。 
    在当前金融危机影响下,世界经济一片萧条,外贸形势严峻,这给中国电子企业开拓国际市场增加了重重困难。但困难面前方显英雄本色。越是困难越向前,迎着困难上,这才是经过改革开放30年的磨练,在世界市场上经风雨的华为集团的本色。华为集团敢于碰硬,凭着自己的经济和技术实力以及人才实力和智慧,硬是在金融危机的困难条件下,打进了美国市场。  
    进入美国电信市场一直是华为的奋斗目标,因为美国市场是全球的主流市场,全球电信设备最大的买主大部分集中在北美,这个市场每年的电信设备采购量是全球电信开支的一半。虽然这个成熟的市场难以渗透,但现在到了突破美国市场的最佳时机。原因在于,老牌的设备商因为金融危机元气大伤,在大家都缺钱的情况下,华为的低价优势显得极具吸引力。 
    我国电子企业应提高自身的综合实力,不断进取,运用科技创新手段来进行发展。
]]>
太原某某荣耀9周年 邀您共享家装盛宴 Wed, 04 Feb 2026 18:20:03 +0800 施工中的各种问题。
2010年5月XXX室内环保技术联合研究中心成立,XXX装饰与中国环境科学学会研发家装行业第一部环保书《中国环保家装手册》,XXX企业率先把室内装修的的健康、安全、环保放在第一位。企业的发展离不开客户的支持,在这个特别的日子里,我们满怀感恩的心向多年来支持我们的客户致敬,推出X原XXX荣耀9周年,邀您共享家装盛宴。
 200X年08月 首届中国家庭装饰博览会优秀设计奖
 200X年06月 百家质量信得过企业
 200X年06月 全国住宅装饰行业质量服务诚信企业
 200X年06月 绿色家装受检单位
 200X年09月 全国住宅装饰装修示范工程奖
 200X年12月 中国企业十佳品牌,
 200X年12月 中国十大最具影响力品牌,
 200X年08月 中国建筑装饰协会副会长单位 
 200X年12月 全国百姓放心装饰装修十佳首选企业
 200年03月 全国消费者放心品牌 
 200X年12月 2006家居行业最具影响力装饰公司
 200X年08月 企业信用评价AA级信用企业
 200X年12月 2007年度全国住宅装饰装修行业百强企业
 200X年08月 首届中国家庭装饰博览会优秀设计奖
 200X年06月 百家质量信得过企业
 200X年06月 全国住宅装饰行业质量服务诚信企业
 200X年06月 绿色家装受检单位
 200X年09月 全国住宅装饰装修示范工程奖
 200X年12月 中国企业十佳品牌,
 200X年12月 中国十大最具影响力品牌,
 200X年08月 中国建筑装饰协会副会长单位 
 200X年12月 全国百姓放心装饰装修十佳首选企业
 200年03月 全国消费者放心品牌 
 200X年12月 2006家居行业最具影响力装饰公司
 200X年08月 企业信用评价AA级信用企业
 200X年12月 2007年度全国住宅装饰装修行业百强企业
 200X年08月 首届中国家庭装饰博览会优秀设计奖
 200X年06月 百家质量信得过企业
 200X年06月 全国住宅装饰行业质量服务诚信企业
 200X年06月 绿色家装受检单位
 200X年09月 全国住宅装饰装修示范工程奖
 200X年12月 中国企业十佳品牌,
 200X年12月 中国十大最具影响力品牌,
 200X年08月 中国建筑装饰协会副会长单位 
 200X年12月 全国百姓放心装饰装修十佳首选企业
 200年03月 全国消费者放心品牌 
 200X年12月 2006家居行业最具影响力装饰公司
 200X年08月 企业信用评价AA级信用企业
 200X年12月 2007年度全国住宅装饰装修行业百强企业
]]>
River Island高街时尚型册 Wed, 04 Feb 2026 18:20:03 +0800 Sofeya女装完美绽放 Wed, 04 Feb 2026 18:20:03 +0800 **市政府特授于福建xx农业发展有限公司2009年—2010年度“市级农业产业化龙头企业”称号。这是**市为进一步推进农业产业化经营,促进农业增效和农民增收,经研究所做的决定。 我司高层表示,自xx公司成立以来,受到省、市各级政府的支持和关注,此次龙头企业荣誉的获得是各级政府对我司这几年发展所取得成绩的肯定,我们定不负厚望,为福建农业发展作出应有的贡献。

**市政府特授于福建xx农业发展有限公司2009年—2010年度“市级农业产业化龙头企业”称号。这是**市为进一步推进农业产业化经营,促进农业增效和农民增收,经研究所做的决定。 我司高层表示,自xx公司成立以来,受到省、市各级政府的支持和关注,此次龙头企业荣誉的获得是各级政府对我司这几年发展所取得成绩的肯定,我们定不负厚望,为福建农业发展作出应有的贡献。

**市政府特授于福建xx农业发展有限公司2009年—2010年度“市级农业产业化龙头企业”称号。这是**市为进一步推进农业产业化经营,促进农业增效和农民增收,经研究所做的决定。 我司高层表示,自xx公司成立以来,受到省、市各级政府的支持和关注,此次龙头企业荣誉的获得是各级政府对我司这几年发展所取得成绩的肯定,我们定不负厚望,为福建农业发展作出应有的贡献。

]]>
演示案例5 Wed, 04 Feb 2026 18:20:03 +0800 演示案例4 Wed, 04 Feb 2026 18:20:03 +0800 演示案例3 Wed, 04 Feb 2026 18:20:03 +0800 演示案例2 Wed, 04 Feb 2026 18:20:03 +0800 演示案例 Wed, 04 Feb 2026 18:20:03 +0800 mPower1203U Wed, 04 Feb 2026 18:20:03 +0800 未标题-3-04.jpg未标题-3-05.jpg未标题-3-06.jpg未标题-3-07.jpg未标题-3-01.jpg未标题-3-02.jpg未标题-3-03.jpg未标题-3-08.jpg


]]>
Esight上位机 Wed, 04 Feb 2026 18:20:03 +0800 未标题-1-01.jpg未标题-1-02.jpg未标题-1-03.jpg未标题-1-04.jpg未标题-1-05.jpg未标题-1-06.jpg未标题-1-07.jpg未标题-1-08.jpg未标题-1-09.jpg未标题-1-10.jpg未标题-1-11.jpg未标题-1-12.jpg未标题-1-13.jpg未标题-1-14.jpg未标题-1-15.jpg

]]>
二次开发 Wed, 04 Feb 2026 18:20:03 +0800 未标题-1-03.jpg未标题-1-04.jpg未标题-1-02.jpgsdy-04.jpgsdy-05.jpgsdy-06.jpgsdy-07.jpgsdy-08.jpgsdy-09.jpgsdy-10.jpgsdy-11.jpg

]]>
适配器 Wed, 04 Feb 2026 18:20:03 +0800

适-03.jpg


]]>
鳄鱼夹 Wed, 04 Feb 2026 18:20:03 +0800

jia-03.jpg

jia-05.jpg


]]>
飞机钩 Wed, 04 Feb 2026 18:20:03 +0800 fei-01.jpg

fei-02.jpg

fei-04.jpg

fei-05.jpg


]]>
鳄鱼钩 Wed, 04 Feb 2026 18:20:03 +0800


]]>
Type-A通讯线 Wed, 04 Feb 2026 18:20:03 +0800 1.jpg

2.jpg

3.jpg

4.jpg

5.jpg


]]>
HUAWEI/华为Mate10 Wed, 04 Feb 2026 18:20:03 +0800

]]>
魅族(MEIZU)PRO7 Plus Wed, 04 Feb 2026 18:20:03 +0800

]]>
努比亚(nubia) Z17S Wed, 04 Feb 2026 18:20:03 +0800
]]>
测试支付商品 Wed, 04 Feb 2026 18:20:03 +0800